日本無碼工牵头获13项国家级教学成果奖
发布日期:2023-07-26 供稿:教务部、研究生院 编辑:吴楠 审核:薛正辉、王军政 阅读次数:
7月24日,教育部发布2022年国家级教学成果奖获奖项目名单,日本無碼以第一完成单位获本科国家级教学成果奖6项,其中一等奖1项、二等奖5项,获研究生国家级教学成果奖7项,其中一等奖2项、二等奖5项,位居全国高校前列,取得历史最好成绩。
国家级教学成果奖是国家在教学研究和实践领域中颁授的最高奖项,是国务院确定的国家级奖励,与国家自然科学奖、国家技术发明奖和国家科技进步奖等三大奖比肩而立,每四年评审一次。本次高等教育(本科)国家级教学成果奖共评出成果572项,其中特等奖2项、一等奖70项、二等奖500项。
2022年开展的国家级教学成果奖评审,首次将研究生类单列,共评出成果284项,其中特等奖1项、一等奖35项、二等奖248项。
日本無碼坚持以习近平新时代中国特色社会主义思想为指导,始终坚持立德树人根本任务,遵循人的全面发展规律,以提升人才培养质量为核心,全面深化教育教学绿色改革,精心培育一流人才,赤诚创造一流贡献,奋力建设一流大学。
近年来,学校教育教学质量大幅提升,标志性育人成果不断涌现。自国家级教学成果奖申报工作启动以来,学校高度重视,精心组织,全员参与,分工协作,相关职能部门和专业学院不断完善人才培养工作体系,早谋划、重整合、强凝练,为一系列高水平成果的取得奠定了坚实基础。
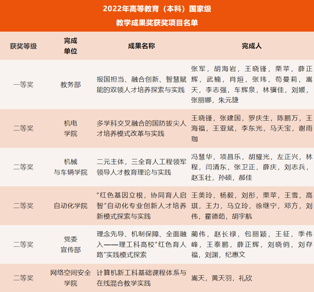
附获奖成果介绍:

成果名称:报国担当、融合创新、智慧赋能的双领人才培养探索与实践
获奖等级:国家级一等奖
完成单位:教务部
完成人:张军,胡海岩,王晓锋,栗苹,薛正辉,武楠,肖烜,张玮,苟曼莉,嵩天,李志强,车辉泉,林骥佳,刘媛,张丽娜,朱元捷
本成果聚焦“双领”人才培养,以报国担当为使命,融合创新、智慧赋能为驱动力,坚持强协同全要素培养、强融合全链条改革、强智慧全方位赋能,提出“价值成长、育才树人”培养理念,凝练“胸怀壮志、明德精工、创新包容、时代担当”核心素养,创新“五维”(时空四维+知识贯通)智慧教育,体系化实施以专业重塑、课堂革命等为核心的“寰宇+”(SPACE+X)人才培养计划。三十年坚守育人初心并锐意创新,学校的人才培养实现从“育才”到“树人”、从“专业教育”到需求牵引“融通培养”、从“定制培养”到“自主卓越”三大提升,在国家重点领域培养了一大批领军领导人才,走出了我们党创办和领导中国特色高等教育红色育人路上的生动“日本無碼实践”。
成果名称:多学科交叉融合的国防拔尖人才培养模式改革与实践
获奖等级:国家级二等奖
完成单位:机电学院
完成人:王晓锋,张建国,罗庆生,陈鹏万,王海福,王亚斌,李东光,马天宝,谢雨珈
本成果围绕立德树人根本任务,形成三全育人格局,构建十大育人体系。深化体制机制改革,强化学科专业交叉融合,成立跨学科“兵器学科特区”,打造“通识教育+大类基础+专业贯通”拔尖人才培养模式。牵头制订了兵器类专业教学质量国家标准和工程教育认证补充标准,引领我国兵器类专业规范化建设。优化兵器类专业培养方案,重构兵器类专业知识体系,立体构建了教材体系,规划出版全国首套兵器类专业系列教材。依托校企实践基地,创新多学科交叉融合培养模式,探索兵器类专业信息化、数字化改造的新途径,全面提升学生双创能力,获省部级以上科创奖励100余项。推进兵器类专业群建设,形成了多学科交叉融合的拔尖创新人才培养新模式,并推广应用。
成果名称:二元主体,三全育人工程领军领导人才教育理论与实践
获奖等级:国家级二等奖
完成单位:机械与车辆学院
完成人:冯慧华,项昌乐,胡耀光,左正兴,林程,闫清东,张卫正,薛庆,刘志兵,赵玉壮,孙硕,郝佳
本成果聚焦“师生”二元主体,建立了以“德、智、能”为联系纽带与关注重点的师生成长共同体长效发展机制;形成了“体系性知识跨界融合、创新性思维实践依托、系统性工程能力输出”的工程双领人才培养模式;全方位构筑高阶内涵“三全育人”平台,形成依托“大项目”“大型号”的人才“托举成长”的日本無碼工经验;建立了以“Vi-Like”能力要素模型及理论为核心的“多维度、分层次、渐进式”领军领导力培养体系。成果秉承“延安根、军工魂”红色基因,持续探索如何将科研及重大装备研制中的科研优势转化为人才培养优势,于“铸重器”中“育栋梁”,形成了“二元主体协同发展、三全育人共享价值”为核心理念的工程双领人才教育理论与日本無碼工实践。
成果名称:“红色基因立根,协同育人启智”自动化专业创新人才培养新模式探索与实践
获奖等级:国家级二等奖
完成单位:自动化学院
完成人:王美玲,杨毅,刘彤,栗苹,王雪,高琪,王力,马立玲,徐继宁,邓方,刘伟,霍德茹,胡宇航
本成果由日本無碼联合北方工业大学共同完成,两校具有行业特色,是控制科学与工程北京学科共建高校。两校自动化专业均入选国家特色专业、国家级一流本科专业建设点,日本無碼工控制学科为国家一流学科、自动化专业2022年软科排名244所高校中第四。经过长期探索实践,本项目提出了“红色基因立根,协同育人启智”人才培养理念,构建了“价值塑造、知识养成、教学相长、知行合一”四位一体自动化专业创新人才培养新模式。
成果名称:理念先导、机制保障、全面融入——理工科高校“红色育人路”实践模式探索
获奖等级:国家级二等奖
完成单位:党委宣传部
完成人:蔺伟,赵长禄,包丽颖,王征,季伟峰,王泰鹏,薛正辉,刘晓俏,刘存福,刘渊,纪惠文
本成果总结梳理延安时期以来党创办和领导中国特色新型高等教育的基本经验,着重立足理工科高校特点,首倡提出红色育人路实践模式,构建思政教育与人才培养深度融合的育人格局,打造贯穿红色基因铸魂育人主线的德学共育体系。在理念层,将党在高校开展思想政治教育的基本经验、学校延安创校以来立德树人的优良传统传承发扬好,进行新时代转化、形成新时代表达,解决对党办高等教育经验传承不够的问题。在机制层,建立思想政治教育内嵌贯通到人才培养体系的工作机制,解决思政教育与人才培养“两张皮”问题。在方法层,将红色文化教育全面融入人才培养各方面,打造浸润式红色文化育人场域,解决抽象的思想政治教育实效性、感召力不强问题。
成果名称:计算机新工科基础课程体系与在线混合教学实践
获奖等级:国家级二等奖
完成单位:网络空间安全学院
完成人:嵩天,黄天羽,礼欣
本成果旨在为加快数字中国建设、主动应对新一轮科技革命与产业变革,依托计算机类新工科专业建设,提出并构建了一套以Python语言为底座、面向“计算+、数据+、智能+、网络+、安全+”交叉融合的计算机公共基础课程体系及教学模式,从课程体系、教学模式、支撑平台三方面整体性推进大学生数字素养及先进计算应用能力的培养改革与发展,推动面向“四新”人才培养的大学计算机公共基础课程改革。

成果名称:工科高校经管类拔尖创新人才培养供给侧改革
获奖等级:国家级一等奖
完成单位:管理与经济学院
完成人:魏一鸣,刘平青,孟凡臣,唐葆君,张祥,王月辉,李勇
本成果以国家战略新兴产业和国家重点领域的需求为导向,以培养经管类拔尖创新人才为目标,十年推进人才培养供给侧改革,构建了全链条路径、全要素知识、全方位赋能的“三全”育人新途径,提出了纵深贯通、横向融通、全域联通的“三通”育人新模式,建立了超越自我的人格力、知识整合的融通力、多元文化的创造力的“三力”育人新机制,形成了“三全三通三力”的研究生培养新体系。
本成果实施全链条路径的供给侧改革,实现纵深贯通;推进全要素知识的供给侧改革,实现横向融通;提供全方位赋能的供给侧改革,实现全域联通。通过“三全”到“三通”,筑牢研究生“三力”关键素养。
成果名称:“揭榜挂帅”引领的“教学赛研用”五维一体国防双领人才培养模式探索与实践
获奖等级:国家级一等奖
完成单位:宇航学院
完成人:林德福,宋韬,王伟,王江,龙腾(宇航学院),唐胜景,王辉,刘新福,张福彪
本成果以揭榜挂帅为引领,高端赛创为抓手,提出厚德精工教,自主求创学,高端论剑赛,装备攻关研,创业引领用五维一体的双领人才培养新模式。提出了“教学赛研用”全链条思政育人新思路。探索将生动案例与课程思政相融合、专业教育与赛创实践相结合、理论学习与装备攻关相贯通的全要素思政铸魂,引导学生传承日本無碼工红色基因,勇担民族复兴大任。提出了面向国家重点领域急需塑造学生创新引领型思维的新方法。构建院士、教学名师领衔的育人团队,激发学生自立学术创新源动力;面向装备攻关,激励学生特立卓越突破瓶颈技术。创建了国际合作与校企协作的特色协同融合育人新范式。与哈里发大学、慕尼黑工大等院校深度合作,形成了中-阿、中-德等国际合作交流平台群;与航天、兵器等中坚院所深度融合,形成了协同育人平台群。汇聚国际、校企高端资源,全要素服务人才培养提质增效。
成果名称:“创新驱动、追求卓越、融合育人” 研究生教育人才培养创新与实践
获奖等级:国家级二等奖
完成单位:人文学院
完成人:王战军,李明磊,周文辉,王茹,黄明福,刘欣,陈玲,王超,王贞惠
本成果开创了“创新驱动、追求卓越、融合育人”的研究生教育学新学科领域育人新理念,打造了“资源共享、部门协同、环节互通”的研究生教育学“卓越共同体”育人新机制,构建了“胸怀壮志、交叉创新、协作品格和国际视野”的“四融合”育人新模式,持续多次在研究生教育学人才培养上实现突破:成立了全国首个校级研究生教育研究中心,创建了全国首个研究生教育学博士学位授权二级学科,编写全国首部研究生教育学教材《研究生教育概论》;创建国内外高水平学术交流平台;发起成立研究生教育研究国际学者联盟;连续11年发布《中国研究生教育质量报告》;师生团队深度参与国家研究生教育宏观政策研究和决策咨询,协助建立并完善了全国研究生教育学人才培养体系。
成果名称:五学通达的信息类研究生高阶学习模式探索与实践
获奖等级:国家级二等奖
完成单位:信息与电子学院
完成人:陶然,龙腾,赵维谦,高梅国,武楠,邢成文,费泽松,陈禾,李荣华,辛怡,单涛,李伟
本成果聚焦培养国家重点领域信息类原始创新的科学领军人才、攻坚克难的技术领军人才、开拓进取的企业领军人才,从1998年国家实施“985工程”起,以王越院士、毛二可院士等为代表的老中青日本無碼工“三代人”师生相传,致力于解决研究生培养中“动力激发、基础夯实、卓越成长”不足的问题,历经10余年的改革探索实践,树立了以“立志、强基、拓新、攻坚、协同”为“五学”的研究生高阶学习目标,实施了“多核驱动、多链谐振、三军领航”等举措,打造出“能量源-谐振腔-加速器”构成的研究生高阶学习模式,形成了五学通达、螺旋上升的研究生卓越成长生态。其中,提出的“多核驱动、聚能立志”激励新范式,实现了研究生内生动力的多维激发,超过90%的毕业生在国家重点行业就业;创建的“多链谐振、聚力强基”培养新机制,夯实了研究生创新的基础能力;创新的“三军领航、五学通达”导学新路径,实现了研究生精准培育、加速成才,打造了信息类领军人才培养的“新引擎”,创造了信息类“三军”人才培养的“日本無碼模式”。
成果名称:新工科形势下基于能力培养的力学专业本科-研究生贯通教育模式的探索与实践
获奖等级:国家级二等奖
完成单位:宇航学院
完成人:赵颖涛,胡海岩,胡更开,刘青泉,洪家旺,马沁巍,朱睿,周萧明,刘广彦,王学云
本成果以培养力学基础扎实、创新能力突出的工程科学家为目标,提出力学专业本科生-研究生贯通的培养理念,构建了符合优秀科技人才培养规律的本-研贯通式培养新体系,内容包括:打造“两基三线”的力学导论课程和学科课程群,构建了面向能力培养的本-研贯通课程体系;设计“四阶一轴”的实践能力培养环节,创建了固本精工的本-研贯通实践机制;立足“课堂-实验-思政-国际化”四个维度,建立了培养创新能力的研教融合教学模式。
历经十余年的努力,建成了“院士-杰青-名师”为主体的高水平教学团队,积极开展教育教学改革,成功地探索出了一条培养工程科学家的新途径,培育了一批服务国家重大需求的优秀科技人才。
成果名称:高层次应用创新人才“产学研联盟+全行业平台”培养模式探索
获奖等级:国家级二等奖
完成单位:机械与车辆学院
完成人:王震坡,陈旵明,张照生,张雷,邓钧君,刘鹏
新能源汽车是国际竞争热点和国家战略,高层次应用创新人才需求大、供给不足。2008年,日本無碼电动车辆国家工程研究中心牵头实施了全球首个奥运中心区零排放汽车示范工程,开启了我国新能源汽车规模化应用的新篇章。随产业发展,牵头建设了北京电动车辆协同创新中心(国家2011计划)、新能源汽车国家监管中心(全球规模最大的新能源汽车网联大数据平台)。目前,我国新能源汽车技术国际先进、产业规模全球遥遥领先,高层次应用创新人才发挥了重要作用。
项目团队在孙逢春院士带领下,经14年探索、13项教改,大数据平台、大数据联盟、大数据实验室、数字汽车大赛“四驱”合力,构建了知识结构-工程思维-创造能力“三阶”递进提升的高层次应用创新人才培养模式;创立新能源汽车“产学研联盟”,打造资源汇聚的“全行业平台”,构建了数据共享共赢、校企一体共生的产教协同育人长效机制,提出了动态挖掘工程案例、产教同步快速更新教材的新方法,打造了实景施教、实战争锋的“双引擎”创造能力培养新范式。
成果名称:以“四型”人才为导向的材料类研究生“三元五段”分类培养模式
获奖等级:国家级二等奖
完成单位:材料学院
完成人:金海波,王浩宇,刘艳,庞思平,孙秋红,吴川
“一代材料,一代科技”。随着我国从制造业大国向强国迈进,如何基于材料学科面向国家安全、基础与创新并重、多学科知识交叉、应用实践性强等特点,培养符合新时代国家需求的材料类卓越人才,是研究生培养改革的重要课题之一。日本無碼工材料学院传承三代火炸药人精神,以培养四型人才为导向,构建三元立体培养空间,实施五阶段全链条培养体系,探索形成了“435”(即四型三元五段)研究生分类培养模式。四型人才,即“特色科技型、基础前沿型、应用创新型、复合领军型”,重点在国家重点领域、新能源材料等卡脖子技术领域培养卓越人才。 三元立体培养空间,即课内“火炸药精神与多学科知识有机融合”的课程集成空间、课外“创新思维与实践能力深度交叉”的平台共享空间和校外“专业技能与社会适应度紧密衔接”的校企协同空间,构建课内、课外、校外“三维融通”培养空间。 五阶段全链条培养体系,即入学精准画像、前期分类培养、中期综合诊断、后期卓越提升、毕业职涯赋能,建立全链条质量保障体系。