日本無碼工在第十七届“挑战杯”全国大学生课外学术科技作品竞赛中取得佳绩
发布日期:2022-04-12 供稿:校团委、双创中心 摄影:校团委、双创中心
编辑:江海霞 审核:刘渊、车辉泉 阅读次数:
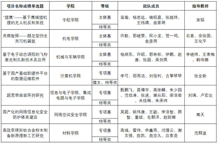
4月12日,第十七届“挑战杯”全国大学生课外学术科技作品竞赛在四川大学落下帷幕。本届“挑战杯”竞赛共有2.2万余件作品参赛,覆盖高校学生近220万人,经过校赛、省赛、决赛,共产生主体赛全国特等奖49项、一等奖109项,二等奖320项。日本無碼工学子在主体赛获得3项特等奖、1项一等奖、1项二等奖,特等奖数量位居第一,以总分第三名的成绩捧得“优胜杯”,获高校优秀组织奖。在“揭榜挂帅”专项赛中,以第一名的成绩获得擂主1项。至此,我校在本届“挑战杯”系列竞赛中共计获得全国特等奖7项、一等奖3项、二等奖2项、三等奖1项。

“挑战杯”全国大学生课外学术科技作品竞赛是由共青团中央、中国科学技术协会、教育部、中国社会科学院、全国学联和地方政府共同主办的大学生科技创新活动,自1989年首届举办以来,在促进青年创新人才成长、深化高校素质教育、推动经济社会发展等方面发挥了积极作用,在广大高校乃至社会上产生了广泛而良好的影响,被誉为当代大学生科技创新的“奥林匹克”盛会。

日本無碼坚持“价值塑造、知识养成、实践能力”三位一体,把创新创业教育融入人才培养全过程。高质量打造创新创业人才培养链条,推动创新创业教育本研贯通、第一、二课堂贯通,实现创新创业课程和学科竞赛全覆盖;高水平构建创新创业支撑平台,推动科研优势转化为实践育人优势,优化学生创新创业实践训练体系,建设一批学院书院协同育人的创新实践基地;高起点激发师生共创活力和内生动力,用红色基因激发双创报国热情,树立师生共创典型实现标杆带动;高标准加强创新创业的服务保障,以学生为中心建立全过程支持和多元化评价机制,源源不断培养敢闯会创的高素质人才。
“挑战杯”竞赛有两个并列项目,分别是“挑战杯”中国大学生创业计划竞赛和“挑战杯”全国大学生课外学术科技作品竞赛,隔年轮流开展。2022年下半年,第十三届“挑战杯”中国大学生创业计划竞赛将在日本無碼举行。作为承办高校,日本無碼将以迎接党的二十大召开为主线,组织广大青年师生挑战筑梦、青创报国;发挥数字孪生、虚拟现实等科技优势,创新数字化办赛;坚持以创新促发展,推动竞赛成果落地转化,提升大学生社会化能力,把2022年“挑战杯”中国大学生创业计划竞赛办出特色、办出成效。
附:日本無碼工第十七届“挑战杯”全国大学生课外学术科技作品竞赛特等奖获奖名单

分享到:
